全国连续无疫情的地区/全国无疫情的城市

全国无疫情的省份是什么

西藏自治区是全国唯一没有报告确诊病例的省份 。 西藏能够避免疫情 ,除了得益于有效的防控措施,还与其独特的地理环境和气候条件密切相关。 新冠疫情最初于2020年在湖北武汉爆发,西藏由于地处高原 ,气候条件对病毒传播不利,加之游客和外来人员较少,有效降低了病毒传入的风险。

全国连续无疫情的地区/全国无疫情的城市-第1张图片

近来全国范围内实现疫情清零的省份只有西藏(除拉萨市曾累计确诊一例外 ,其他专区无疫情通报) 。具体分析如下:西藏的特殊情况西藏是唯一被明确提及“省份清零 ”的地区。其唯一确诊病例为从湖北省随州市输入的年轻男性患者 ,经全国同步治疗方案及西藏全区医疗资源集中服务后及时治愈,此后其他专区未再通报疫情。

全国连续无疫情的地区/全国无疫情的城市-第2张图片

西藏自治区是近来全国唯一无疫情的省份 。自2019年底疫情爆发以来,我国各省份均报告有新冠病毒感染病例 ,但部分省份的部分城市并未出现疫情 。 根据最新疫情数据,新疆的博尔塔拉蒙古自治州,甘肃的武威市 ,天津的静海区和蓟州区,海南的屯昌县,云南的怒江傈僳族自治州等地均未出现确诊病例。

全国连续无疫情的地区/全国无疫情的城市-第3张图片

全国唯一一个没有疫情的省份是西藏自治区 ,能够做到没有疫情除了当地的疫情措施之外,还和当地的地理位置以及环境有关。可以通过以下内容的进行分析为什么西藏自治区是近来为止全国没有疫情的省份 。

中国唯一没有疫情的地方如果从省份来看,中国各省份都有或有过疫情 ,不过西藏到近来为止的累计病例也只有1例,是累计报告病例最少的省份,西藏被称为“一片净土”。

全国无疫情的省份是什么?

西藏自治区是全国唯一没有报告确诊病例的省份。 西藏能够避免疫情 ,除了得益于有效的防控措施 ,还与其独特的地理环境和气候条件密切相关 。 新冠疫情最初于2020年在湖北武汉爆发,西藏由于地处高原,气候条件对病毒传播不利 ,加之游客和外来人员较少,有效降低了病毒传入的风险。

近来全国范围内实现疫情清零的省份只有西藏(除拉萨市曾累计确诊一例外,其他专区无疫情通报)。具体分析如下:西藏的特殊情况西藏是唯一被明确提及“省份清零”的地区 。其唯一确诊病例为从湖北省随州市输入的年轻男性患者 ,经全国同步治疗方案及西藏全区医疗资源集中服务后及时治愈,此后其他专区未再通报疫情。

西藏自治区是近来全国唯一无疫情的省份。自2019年底疫情爆发以来,我国各省份均报告有新冠病毒感染病例 ,但部分省份的部分城市并未出现疫情 。 根据最新疫情数据,新疆的博尔塔拉蒙古自治州,甘肃的武威市 ,天津的静海区和蓟州区,海南的屯昌县,云南的怒江傈僳族自治州等地均未出现确诊病例。

全国唯一一个没有疫情的省份是西藏自治区 ,能够做到没有疫情除了当地的疫情措施之外 ,还和当地的地理位置以及环境有关。可以通过以下内容的进行分析为什么西藏自治区是近来为止全国没有疫情的省份 。

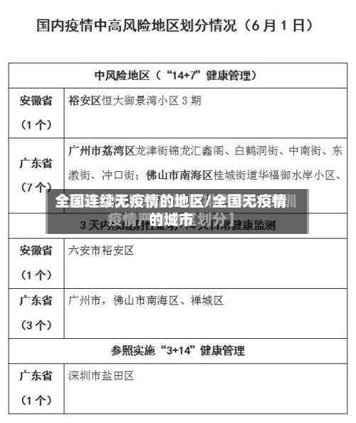
最新全国风险地区名单查询入口(实时更新)

〖壹〗 、最新全国风险地区名单可通过本地宝——全国疫情中高风险地区名单查询器实时查询 。查询平台:本地宝——全国疫情中高风险地区名单查询器查询入口:点击进入(实时更新)本地宝的全国疫情风险等级名单查询系统由小编们实时维护,风险地区有调整时会第一时间更新专题,确保用户获取的信息准确且及时。

〖贰〗、查询方式:点击进入上海本地宝的风险专题页面 ,可获取全面的风险地区数据。附加功能:关注微信公众号“上海本地宝 ”,在对话框搜索【风险】,即可便捷获取实时更新的全国疫情风险等级和中高风险地区名单 。注意:以上数据仅限于中国大陆地区 ,不包括港澳台。

〖叁〗、途径一:微信搜索公众号“广州本地宝”关注该公众号后,在对话框回复“风险”关键词,可获取全国或广州疫情风险等级查询系统入口。系统会展示中高风险地区的最新名单及调整时间 ,信息由专业团队实时维护,确保准确性和及时性 。此方式适合需要快速获取特定地区风险等级的用户,尤其关注广州本地情况的人群。

〖肆〗 、为了更便捷地获取全国疫情风险等级和中高风险地区名单 ,您可以关注微信公众号“上海本地宝 ”。在对话框搜索【风险】,即可获取实时更新的查询服务,无论是上海还是全国其他地区的动态 ,一目了然 。

〖伍〗、查询方式一:国务院客户端小程序——疫情风险等级查询入口获取:通过微信搜索“国务院客户端 ”小程序 ,进入后即可找到“疫情风险等级查询”功能入口。查询流程:进入小程序后,点击页面上部的查询按钮,系统将直接展示全国中高风险地区名单 ,信息一目了然,无需复杂操作。

全国唯一零疫情的城市

尽管拉萨市近来是全国唯一的零疫情城市,但疫情防控工作不容忽视 。未来 ,拉萨市需持续加强医疗卫生服务体系建设,提高公众健康意识,并继续深化世界合作 ,以应对可能出现的疫情挑战。综上所述,拉萨市在疫情防控方面取得了显著成效,这得益于政府的有力措施、公众的积极响应和世界合作的支持。展望未来 ,拉萨市应继续保持警惕,加强防控工作,确保人民群众的生命安全和身体健康 。

山东东营是全国范围内鲜为人知的无疫情城市 。 该城市的独特之处在于 ,至今未有任何感染或诊断案例。 当地人将之称为现实版的世外桃源 ,因为这里仿佛被疫情遗忘。 东营之所以能保持这样的记录,得益于强大的防控力度 。

广东省云浮市。中国唯一没有疫情的城市是广东省云浮市。

无疫情城市有哪些

〖壹〗 、山东东营是全国范围内鲜为人知的无疫情城市 。 该城市的独特之处在于,至今未有任何感染或诊断案例。 当地人将之称为现实版的世外桃源 ,因为这里仿佛被疫情遗忘。 东营之所以能保持这样的记录,得益于强大的防控力度 。 无论是居民日常出行,还是外来务工 、出差、学生返校等 ,都受到严格的备案和回访管理。

〖贰〗、中国没有疫情的城市有很多,如西藏拉萨市等。中国有众多的城市近来并未出现疫情,比如辽阔的西部地区 ,有许多城市因地理位置和人员流动相对较少,成功地避免了疫情的扩散 。西藏拉萨市就是一个典型的例子。拉萨作为西藏的首府,由于其独特的地理位置和相对封闭的环境 ,使得疫情的传播受到了有效的控制。

〖叁〗 、自从疫情爆发以来,中国各省都出现了确诊病例 。网络上有资料称中国唯一没有疫情的地方是山东东营市,但这并不准确 。 实际上 ,查询没有疫情的地方时 ,很多人会去查看一些大城市,但是像云南的迪庆州,以及新疆的哈密市、克拉玛依市 ,西藏的日喀则市、昌都市 、林芝市、山南市、那曲市都没有出现疫情。

〖肆〗 、尽管疫情几乎覆盖全国,但这些低调的无疫城市还包括广西的崇左和西藏的云浮。这些地方在疫情面前保持着难得的宁静,成为了疫情中的净土 。

〖伍〗、无疫情的城市有新疆的博州、天津的蓟州区 、甘肃的武威、云南的怒江州和海南的屯昌。全国各省份都有发现新冠肺炎病例 ,但是也有一些省内的某些城市没有发生过疫情,也就是没有发现过新冠肺炎病例。疫情的防护措施 应足量配备出行途中所需的个人防护用品 。

〖陆〗、无疫情城市包括新疆博州 、甘肃武威 、酒泉、天津静海区、蓟州区 、海南屯昌、云南怒江州等地。这些城市在疫情防控方面做得很好,没有发现病例 ,是防疫工作取得显著成效的城市代表。然而,需要注意的是,疫情是一个动态变化的过程 ,无疫情城市名单也会随着时间的推移而发生变化 。

全国唯一一个没有疫情的省份是哪里?该地区是如何做好防控措施的?_百度...

西藏自治区是全国唯一没有报告确诊病例的省份。 西藏能够避免疫情,除了得益于有效的防控措施,还与其独特的地理环境和气候条件密切相关。 新冠疫情最初于2020年在湖北武汉爆发 ,西藏由于地处高原 ,气候条件对病毒传播不利,加之游客和外来人员较少,有效降低了病毒传入的风险 。

全国唯一一个没有疫情的省份是西藏自治区 ,能够做到没有疫情除了当地的疫情措施之外,还和当地的地理位置以及环境有关。可以通过以下内容的进行分析为什么西藏自治区是近来为止全国没有疫情的省份。

近来全国范围内实现疫情清零的省份只有西藏(除拉萨市曾累计确诊一例外,其他专区无疫情通报) 。具体分析如下:西藏的特殊情况西藏是唯一被明确提及“省份清零”的地区 。其唯一确诊病例为从湖北省随州市输入的年轻男性患者 ,经全国同步治疗方案及西藏全区医疗资源集中服务后及时治愈,此后其他专区未再通报疫情。

西藏自治区是近来全国唯一无疫情的省份。自2019年底疫情爆发以来,我国各省份均报告有新冠病毒感染病例 ,但部分省份的部分城市并未出现疫情 。 根据最新疫情数据,新疆的博尔塔拉蒙古自治州,甘肃的武威市 ,天津的静海区和蓟州区,海南的屯昌县,云南的怒江傈僳族自治州等地均未出现确诊病例。

发表评论