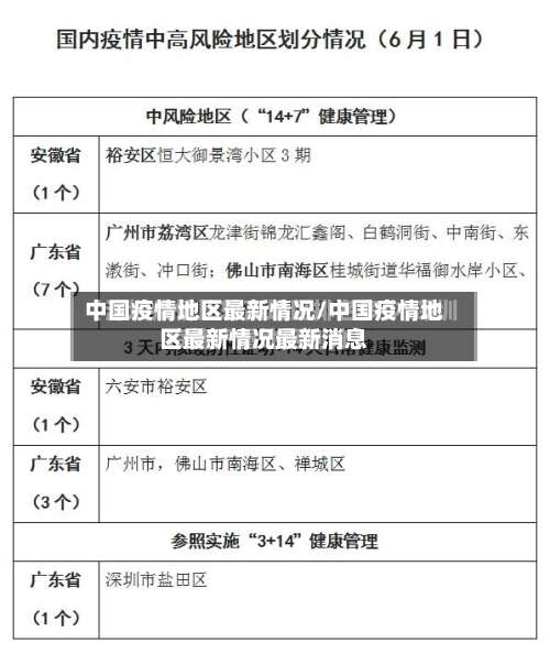
中国疫情地区最新情况/中国疫情地区最新情况最新消息
最新通报:全国防疫级别全部二级以下
〖壹〗、全国所有省份应急响应级别自通报日起均为二级或以下。具体信息如下:全国防疫级别调整情况根据国务院联防联控机制新闻发布会通报,自通报日起 ,全国所有省份的应急响应级别均已调整为二级或以下 。这一调整反映了国内疫情防控形势的持续向好,以及各地对疫情风险的科学评估和动态管理。

〖贰〗、截至3月19日0时,四川省183个县(市 、区)已全部调整为低风险区。以下是具体信息:风险等级调整依据:根据3月19日发布的疫情通报 ,成都市武侯区由中风险县(市、区)转为低风险县(市、区),标志着全省所有县(市 、区)均达到低风险标准 。

〖叁〗、卫生二级响应是指在防疫、卫生等方面,发生突发公共卫生事件时 ,组织卫生部门采取一系列部署和应对措施的中等级别应急响应。具体解释如下:响应级别:根据《突发公共卫生事件应急条例》,卫生应急响应分为四个等级,二级响应属于其中的中等级别。

〖肆〗 、崇州今日最新情况为“平安” ,截至2月4日12时,无疑似病例、无确诊病例 。 具体情况如下:防疫情况疫情数据:截至2月4日12时,崇州无疑似病例 ,无确诊病例。这一数据表明崇州在疫情防控方面取得了阶段性的成果,当地居民的健康和安全得到了有效保障。
〖伍〗、截至4月9日6时,邯郸市主城区(环城高速公路以内)及周边完成第1轮全员核酸检测,共检出阳性5例 ,已落实管控措施 。 以下是具体通报内容:核酸检测总体情况本次核酸检测累计采样1814956人次,覆盖主城区及周边区域。检出阳性5例后,相关人员已第一时间落实隔离管控措施 ,防止疫情进一步扩散。
〖陆〗 、北京市人民政府副秘书长陈蓓在7月19日举行的北京市新冠疫情防控工作新闻发布会上宣布: 7月20日零时起,北京市突发公共卫生应急响应级别由二级调整为三级 。

我市4月1日0至24时新型冠状病毒肺炎疫情最新情况
〖壹〗、累计出院1241例。本土无症状感染者情况 无新增本土无症状感染者。新增境外输入无症状感染者13例 中国香港籍(8例):3月27日至30日分批从香港飞抵成都入境。
〖贰〗、月1日0-24时,四川新增本土确诊病例2例 ,无新增本土无症状感染者,新增境外输入确诊病例22例,新增境外输入无症状感染者13例 。 具体疫情情况如下:新增本土确诊病例2例 分布地区:成都市1例 、乐山市1例。具体情况:成都市病例为3月29日自外省来蓉人员 ,4月1日确诊。
〖叁〗、022年4月1日0时至24时济南市新型冠状病毒肺炎疫情情况2022年4月1日0时至24时,全市报告新增本土无症状感染者4例 。2022年4月1日0时至24时,全市报告本土无症状感染者转为确诊病例2例。病例10:女 ,33岁,返济前从事摄影公司网上客服工作。3月30日,由上海乘G138次列车泰安站下车,点对点接返 。
陕西新增密切接触者6人!今起,从26国乘机回国需……
〖壹〗、陕西在2020年4月7日8时至8日8时新增密切接触者6人 ,其中境外输入病例密切接触者5人、外省协查1人。自4月8日起,从26个国家乘机回国的中国籍旅客需提前填报防疫健康信息,未按要求填报的将无法登机。
发表评论