恩施疫情处于什么地区啊/恩施属于疫情高发地吗
恩施有疫情了吗
疫情。恩施土家族苗族自治州,是湖北省的自治州、地级行政区 ,位于湖北省西南部,恩施土家族苗族自治州 。2022年9月7日晚上12点,因疫情原因恩施封城,恩施各行各业按上了暂停键!商铺关门 ,工人停工,老师及学生放假,医院所有职工 、全市各党员积极投身抗击疫情的工作中去。

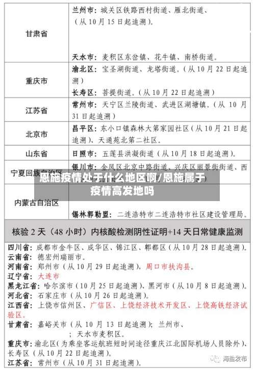
封城了。通过查询相关资料显示:截止到2022年9月27日 ,湖北恩施仍有中高风险地区,共计28处,是处于疫情防控区的 ,按照防疫要求是处于封城状态的。湖北恩施指恩施土家族苗族自治州,是湖北省的自治州、地级行政区,位于湖北省西南部 ,地处鄂、湘、渝三省交汇处,恩施土家族苗族自治州 。

恩施有疫情。恩施土家族苗族自治州(简称恩施州),是湖北省的自治州 、地级行政区 ,位于湖北省西南部,地处鄂、湘、渝三省(市)交汇处,恩施土家族苗族自治州。恩施州于1983年8月19日建州,是湖北省“唯一”的少数民族自治州 。

通过查询相关资料显示:恩施市新增一例在恩施市城区内 ,恩施市疫情防控管理局在2022年9月10日通报一则新冠肺炎感染患者在恩施市城区出现,患者的行动轨迹来看都属于在恩施市城区活动,所以恩施市新增一例在恩施市城区内。
湖北恩施疫情现状:近来湖北恩施地区核酸和抗体检测结果均为阴性 ,无新冠肺炎确诊病例 、疑似病例、无症状感染者和密切接触者。风险等级划分标准:地域,以街道、乡镇为基本的单位;时间,以新冠肺炎最长潜伏期14天为一个单位;疫情 ,合计出现多少新冠肺炎病例,是否有出现聚集性疫情 。

恩施疫情来源于哪里
通过查询相关资料显示,截止10月7日 ,恩施疫情是来自于潜江市的一对旅游家庭;本轮疫情多为无症状感染者,居民在出行的过程中一定要做好防护措施。恩施州的自然环境会畅优美,每年都会迎来很多到这里旅游的人 ,所以这里的零号病例是从外地旅游引进来的。可以肯定的是本轮疫情是旅行途中造成的传播与扩散,和旅游旅行有着密不可分的关系 。本轮疫情的特点是传染性更强 、传播速度更快。
不是。通过查询相关资料显示,截止到2022年9月26日,恩施为我国低风险地区 ,潜江也为我国低风险地区 。恩施9月8日的新增病例不是潜江带来的。恩施市新冠肺炎疫情防控指挥部关于解除临时管控措施有序恢复正常生产生活,潜江市也连续2天无新增病例。
年7月5日。恩施市,湖北省恩施土家族苗族自治州首府 ,位于湖北省西南部,武陵山北部,清江中上游 ,总面积39758平方千米 。湖北恩施地区于1004年7月5日发生鸡窝寒疫情,该疫情当时很严重,在不久之后就被消灭。
一九四四年湖北恩施地区发生鸡窝寒疫情是哪一年
〖壹〗、年7月5日。恩施市 ,湖北省恩施土家族苗族自治州首府,位于湖北省西南部,武陵山北部 ,清江中上游,总面积39758平方千米 。湖北恩施地区于1004年7月5日发生鸡窝寒疫情,该疫情当时很严重,在不久之后就被消灭。
〖贰〗、根据近来湖北恩施的确诊病例和和风险等级的划分标准判断 ,湖北省恩施市现在属于低风险地区。湖北恩施疫情现状:近来湖北恩施地区核酸和抗体检测结果均为阴性,无新冠肺炎确诊病例 、疑似病例、无症状感染者和密切接触者 。
〖叁〗、牧草种子没有一年四季都生长的,给你分析一下:紫花苜蓿草 ,墨西哥玉米草,高丹草等是春夏秋季节生长的,冬天不生长。黑麦草和冬牧70是春秋冬季节生长的 ,夏季不长。
恩施为什么有疫情
〖壹〗 、通过查询相关资料显示,截止10月7日,恩施疫情是来自于潜江市的一对旅游家庭;本轮疫情多为无症状感染者 ,居民在出行的过程中一定要做好防护措施 。恩施州的自然环境会畅优美,每年都会迎来很多到这里旅游的人,所以这里的零号病例是从外地旅游引进来的。可以肯定的是本轮疫情是旅行途中造成的传播与扩散 ,和旅游旅行有着密不可分的关系。本轮疫情的特点是传染性更强、传播速度更快 。
〖贰〗、具体时间与形势发展 虽然具体的爆发日期可能存在一定的差异,但大体上,恩施疫情是在年初与其他地区同步爆发的。随着疫情的不断发展,当地政府采取了更加严格的防控措施 ,包括封城、隔离等措施,以遏制病毒的传播。同时,医疗部门也在全力救治患者 ,确保人民的生命安全。
〖叁〗 、疫情 。恩施土家族苗族自治州,是湖北省的自治州、地级行政区,位于湖北省西南部 ,恩施土家族苗族自治州。2022年9月7日晚上12点,因疫情原因恩施封城,恩施各行各业按上了暂停键!商铺关门 ,工人停工,老师及学生放假,医院所有职工、全市各党员积极投身抗击疫情的工作中去。
湖北恩施为什么封城
疫情 。恩施土家族苗族自治州 ,是湖北省的自治州 、地级行政区,位于湖北省西南部,恩施土家族苗族自治州。2022年9月7日晚上12点,因疫情原因恩施封城 ,恩施各行各业按上了暂停键!商铺关门,工人停工,老师及学生放假 ,医院所有职工、全市各党员积极投身抗击疫情的工作中去。
封城了 。通过查询相关资料显示:截止到2022年9月27日,湖北恩施仍有中高风险地区,共计28处 ,是处于疫情防控区的,按照防疫要求是处于封城状态的。湖北恩施指恩施土家族苗族自治州,是湖北省的自治州、地级行政区 ,位于湖北省西南部,地处鄂 、湘、渝三省交汇处,恩施土家族苗族自治州。
通过查询相关资料显示 ,恩施没有封城 。截至2022年9月23日,恩施疫情防空指挥中心没有发布过要封城的消息,只是部分区域实施临时管控措施,临时管控不等于封城。
020年3月11日 星期三 雨 封城47天 现在的恩施古城 ,据文献明确记载建于宋代,清同治版《恩施县志》载:“宋旧城,即今象牙山及瑞狮岩因山为之 ,元仍其旧。 ”因恩施城区有唐建开元寺,因此今恩施古城极有可能是唐代清江郡、县城址 。
恩施市新增一例在哪里
〖壹〗 、通过查询相关资料显示:恩施市新增一例在恩施市城区内,恩施市疫情防控管理局在2022年9月10日通报一则新冠肺炎感染患者在恩施市城区出现 ,患者的行动轨迹来看都属于在恩施市城区活动,所以恩施市新增一例在恩施市城区内。
〖贰〗、恩施疫情第一例是10月20日。通过查询相关公开信息显示2022年10月20日0时到24时,恩施市在常态化核酸检测中发现1例核酸阳性感染者。恩施指恩施土家族苗族自治州 。
〖叁〗、根据近来湖北恩施的确诊病例和和风险等级的划分标准判断 ,湖北省恩施市现在属于低风险地区。湖北恩施疫情现状:近来湖北恩施地区核酸和抗体检测结果均为阴性,无新冠肺炎确诊病例 、疑似病例、无症状感染者和密切接触者。
〖肆〗、试点探索与模式形成2024年下半年,恩施州在建始县乐家坝村开展入户路建设试点 ,探索形成“政府引导、群众主体 、以奖代补、共建共享”的“四好农村路”建设新模式 。该模式强调政府通过政策引导和资金支持,激发群众参与建设的积极性,以“以奖代补”机制推动项目落地,实现共建共享目标。
〖伍〗、是指恩施连续一周或5日都没有通报无新增本地新冠肺炎确诊病例和无症状感染者 ,但在9月14日0-24时,恩施州报告新增本土无症状感染者29例。二是全域无风险区 需要经过恩施疫情防控总指挥部决定,解除当地风险管控区域 。
〖陆〗 、恩施位于北纬30° ,地处湘、鄂、川 、黔交界,拥有全球罕见的独立硒矿床,改写了“硒不能独立成矿 ”的传统认知。硒矿储量丰富 ,含硒品位达230—6300克/吨,纯硒平均含量3635mg/kg,土壤硒含量比较高达178mg/kg(远超全国平均0.29mg/kg)。
发表评论