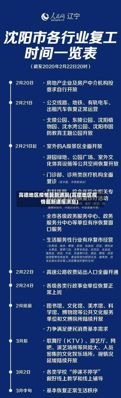
高德地区疫情最新通报(高德地区疫情最新通报消息)

高德地图疫情地图在哪里看

第一步:进入“我的”页面打开高德地图应用,在首页右下角点击“我的 ” ,进入个人中心页面。第二步:寻找疫情地图功能在“高德推荐 ”板块中 ,向左滑动功能列表,找到“疫情地图”选项 。第三步:进入疫情地图页面点击“疫情地图”选项,系统将自动跳转至全国疫情分布展示页面 。

高德地区疫情最新通报(高德地区疫情最新通报消息)-第1张图片

进入图层选项:在高德地图主界面上方 ,找到并点击图层按钮(通常显示为叠加的方块图标)。选取疫情管控地图:在图层选项列表中,找到疫情管控地图功能入口,点击后系统会自动加载并切换至疫情地图模式。

高德地区疫情最新通报(高德地区疫情最新通报消息)-第2张图片

打开软件并进入首页:启动“高德地图 ”软件 ,确保处于首页界面 。选取图层选项:在首页中,找到并点击“图层”选项,该选项通常位于界面右上角或通过菜单按钮进入相关设置区域后可见。点击疫情管控地图选项:在图层设置界面中 ,浏览选项列表,找到“疫情管控地图”选项并点击。

搜索“疫情地图 ”:在主界面顶部的搜索框中输入关键词“疫情地图”,点击搜索后即可直接进入专区功能页面 。查看当前位置疫情信息:进入专区后 ,应用会自动通过定位功能获取您的地理位置,并在地图上标注附近的疫情场所(如确诊病例活动轨迹点、封控区域等)。

教你正确使用高德地图,这4个功能非常实用,好多老司机都不知道

〖壹〗 、探路功能的位置 在最新版的高德地图(如30版本)中,打开应用后 ,在驾车路线页面可以看到新增的“探路”功能选项。探路功能的使用 开启探路功能:在驾车路线页面选取“探路 ”选项即可开启该功能 。

〖贰〗 、我们打开最新版高德地图 ,在驾车路线页面可以看到多出了一个“探路”功能。高德对此解释非常清晰明了,探路功能不仅可以根据实时交通流量推荐更优路线,还可以播报沿途电子眼、让老司机减少违章 ,同时还可以降低正常导航的太多信息干扰、增加导航续航。

〖叁〗 、高德地图的“探路”是专为老司机设计的轻导航功能,适用于熟悉路段,提供简单便捷的提示 ,让出行更轻松 。功能开启方式:探路模式需手动开启。用户需在“导航设置 ”中激活该功能,否则默认使用标准导航模式。若未提前开启,也可在选取路线后直接切换至探路模式 。

〖肆〗、与传统的导航不同 ,“探路”功能主打简洁信息 。一方面,它会实时更新路况,当前方遇到拥堵路段时 ,会推荐更优路线,并提供路口车道提示。另一方面,它还有电子眼功能提示 ,类似于“电子狗” ,对老司机来说非常实用。总之,“探路 ”功能不仅提升了高德地图的实用性,也体现了高德地图对用户需求的理解与满足 。

高德地图怎么看疫况风险地区

在高德地图上查看疫况风险地区 ,可通过其“新冠肺炎疫情地图 ”功能实现,具体步骤如下:打开高德地图APP:确保手机已安装高德地图应用(如华为mate30pro鸿蒙0系统下的高德地图0版本),打开后进入首页。进入搜索框:在首页下方或最上方找到搜索框 ,点击以输入查找内容。

首先,打开高德地图应用,在首页下方或最上方找到【搜索框】 ,输入【疫情地图】,点击【搜索】,即可直接跳转至疫情地图页面 。在疫情地图的顶部 ,可以查看到所有数据的获取和更新时间。在地图中,可以看到所在城市的疫情场所分布情况。同时,通过左侧的疫情场所新增时间及对应颜色图标 ,可以区分不同的疫情场所 。

第一步:进入疫况小程序打开微信APP ,在顶部搜索栏输入“疫况”关键词,系统会自动匹配相关小程序。选取官方认证的“疫况”小程序并点击进入,确保来源可靠以避免信息误差。第二步:启动查询功能进入小程序主界面后 ,找到页面中央或顶部显眼位置的“查询 ”按钮(通常为蓝色或红色图标) 。

怎么在地图上看疫情风险地区

〖壹〗、进入“我的”页面打开高德地图APP,在首页底部导航栏中点击【我的】,进入个人中心页面。打开“更多工具”在“我的 ”页面中 ,向下滑动找到【更多工具】选项并点击,进入功能集合页面。选取“疫情地图”在“更多工具”页面中,找到【疫情地图】功能并点击 ,系统将自动加载当前区域的疫情风险分布信息 。

〖贰〗 、进入疫情地图:打开手机高德地图软件,在首页下方功能栏中找到并点击“疫情地图 ”选项 。选取目标区域:进入疫情地图后,地图会以不同颜色标记风险地区(通常高风险地区用深色或特定颜色标注 ,如红色;中风险地区可能用黄色标记)。

〖叁〗、进入“我的”页面:打开高德地图APP,在首页点击底部导航栏的【我的】。打开工具箱:在“我的”页面中,找到并点击【更多工具】选项 。查看疫情地图:在工具列表中 ,选取【疫情地图】功能 ,即可显示当前所在区域及周边的疫情风险等级分布。注意事项:确保高德地图APP为最新版本,避免因版本过低导致功能缺失。

发表评论