【最新疫情管制地区有哪些,最新疫情管制地区有哪些地方】
马来西亚放宽疫情管制,汽车芯荒或可改善
〖壹〗、马来西亚放宽疫情管制可能在一定程度上改善汽车芯片短缺问题 ,但短期内芯片交付延误仍将持续 。以下从马来西亚疫情管制放宽情况 、半导体行业现状、对汽车芯片供应的影响等方面进行详细分析:马来西亚疫情管制放宽情况疫情形势变化促使政策调整:2021年5月,马来西亚疫情形势恶化,新冠肺炎感染病例大幅增加 ,死亡病例中85%出现在这段时间。

〖贰〗、长期:政策持续性与产业韧性是关键若东南亚各国能通过以下措施平衡防疫与生产,“芯荒 ”或逐步缓解:分阶段复工与精准防控:马来西亚的国家复苏计划通过分阶段放开管制,逐步恢复经济活动 ,同时避免全面解封导致的疫情失控。

〖叁〗 、事实上,已经有一些工厂因为疫情而被迫关闭 。例如,意法半导体和英飞凌这两家重要的车厂供应商,就不得不关闭了在马来西亚的设施。这些关闭事件进一步加剧了半导体短缺的情况。


2022郑州风险区域最新查询
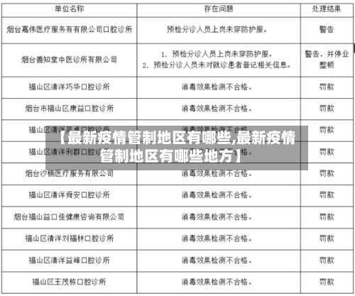
〖壹〗、郑州风险区域查询方式郑州风险等级动态调整 ,可通过以下链接获取最新信息:郑州本地宝风险等级查询入口:http://bendibao.com(需补充完整域名,如zhengzhou.bendibao.com)页面提供实时更新的风险区域名单及划分标准 。2022郑州最新风险等级名单:通过郑州本地宝或官方渠道获取详细名单。
〖贰〗、风险等级调整自2022年1月7日起,将中原区中原西路街道万达社区中原万达小区东院划定为中风险地区 ,其他地区风险等级不变。区域分类管理措施 高新区 封控区:石佛街道育林社区五龙新城香榭园小区,实行“区域封闭 、足不出户、服务上门”管理。
〖叁〗、场所管控要求:密闭公共场所暂停营业;商场、超市 、农贸市场等基本生活物资供应场所需控制购物人员数量;餐饮场所禁止堂食 。特殊保障措施:特种车辆及民生保障工作人员通行不受限。
封国的国家
〖壹〗、日本是全球继以色列之后第二个因奥密克戎毒株而“封锁边境”的国家。以下是关于日本此次“封国 ”的详细信息:宣布时间与措施:日本首相岸田文雄于当地时间11月29日午后宣布,日本将禁止所有海外旅客入境 ,除非有特殊原因或因人道主义问题 。该禁令措施于11月30日生效,并将持续到情况变得更加明朗。
〖贰〗、夏朝的杞国是其后代的封国,商朝在西部最大的属国是崇国 ,孤竹国位于河北卢龙和辽宁西部,是重要诸侯国,而沚国国君曾帮助商王处理政务。商朝曾面临“比九世乱”的局面 ,诸侯割据混战 。后在商王盘庚和武丁的治理下,通过修缮德行和消灭不服王室的诸侯,重新分封,商朝出现了中兴。
〖叁〗 、意大利“封国”情况:2020年3月10日 ,意大利宣布“封国 ”,成为全球首个实施全国封锁的主要疫情国。这一举措旨在控制疫情的进一步蔓延,保护国民的生命安全 。意大利疫情病死率高的原因:恐慌情绪:疫情初期 ,恐慌情绪在民众中蔓延,可能导致部分患者未能及时就医,从而加重了病情。
计划去马来西亚的注意啦!来自这九个疫情高风险国家公民禁入马国_百度...
马来西亚自9月7日起禁止累计新冠病例超15万例的9个高风险国家公民入境 ,包括美国、巴西、法国 、英国、西班牙、意大利 、沙特阿拉伯、俄罗斯和孟加拉国。 以下是具体细节:禁令背景与新增国家马来西亚此前已禁止印度、印度尼西亚和菲律宾公民入境 。此次新增的9个国家基于其累计新冠病例数超过15万例,属于高风险地区。
马来西亚有600万华人,他们在中国有亲戚朋友网络 ,加上两国长期的交往,他们会在中国找到自己的投资对象,不必政府插手。 较多投向中国是自然的 《21世纪》:1月9日在吉隆坡举行的香港资本市场研讨会 ,有120名马来西亚的基金经理出席,打破历来纪录。
发表评论