文安疫情中风险地区(文安疫情中风险地区有哪些)
11月27日文安县新增3例无症状感染者(11月27日文安县新增3例无症状感染...
022年11月27日,文安县检出3例核酸检测阳性人员 ,近来3人正在隔离治疗,已诊断为无症状感染者。其行动轨迹主要涉及以下风险点位:11月25日14:40—14:45,苏桥镇团结村。11月25日15:35—15:40 ,左各庄镇北艾头村东洼晒料小区 。11月25日15:55—11月26日,左各庄镇福新村盛凯小区。

022年11月26日,文安县检出2例核酸检测阳性人员 ,近来正在定点医疗机构隔离治疗,诊断为无症状感染者。其行动轨迹主要涉及以下风险点位:11月22日9:00-9:10,文安县大柳河镇西码头村北大街第二胡同 。11月24日17:00-17:30 ,史各庄镇王村平安道108号至122号。

通过查询新镇芦阜庄的疫情最新资料了解到,河北省沧州市文安县新镇芦阜庄正常进出需要等疫情解封后才可以正常进出。

022年11月24日,文安县在居家隔离医学观察及闭环管理重点人员中检出2例核酸检测阳性人员 ,近来2人正在隔离治疗,已诊断为无症状感染者 。其行动轨迹主要涉及以下风险点位:11月20日18:00-18:10,经济开发区相公庄村东南大街六区1胡同。11月20日18:20-18:30,经济开发区相公庄村东南大街六区10胡同。
月28日截至21时 ,淮北市在对省外来淮人员和集中隔离人员筛查中发现3例阳性感染者,经专家诊断为无症状感染者,近来均已转运至定点医院接受隔离医学观察 。经流调 ,活动轨迹风险点位如下:感染者1:省外来淮人员筛查发现。
全国中高风险地区的分布
〖壹〗、可以通过微信国家政务服务平台查看最新的全国中高风险疫情地区分布,具体步骤如下:进入微信国家政务服务平台:打开微信,在搜索栏输入“国家政务服务平台” ,进入该程序页面。点击各地疫情风险等级查询:在程序页面中,找到并点击“各地疫情风险等级查询”选项 。选取全国中高风险疫情地区:在弹出的页面下方,点击“全国中高风险疫情地区 ”选项。
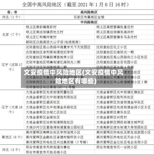
〖贰〗 、近来全国共有5个高风险地区 ,分布在内蒙古、北京、甘肃 、宁夏、黑龙江。中风险地区:新增9个中风险地区,涉及河南郑州市、周口市,云南瑞丽市 ,辽宁大连市,四川成都市。
〖叁〗 、查看风险地区分布:跳转至新页面后,系统会以地图或列表形式展示全国高中低风险地区的分布情况 。地图模式下,不同风险等级区域可能用不同颜色标注(如高风险为红色、中风险为橙色、低风险为绿色);列表模式则按省份 、城市逐级展示 ,可快速定位目标地区。
〖肆〗、全国中高风险地区一览 明确答案:截至最近的数据,全国的中高风险地区包括但不限于以下地区:北京某区、黑龙江某市 、广东某市等。详细解释: 中高风险地区的划定:中高风险地区是根据病例数量、疫情传播风险等因素综合评估后划分的 。
〖伍〗、查询全国中高风险区:在查询页面底部点击“查看全国中高风险疫情地区”,可获取实时更新的全国中高风险区列表 ,包含具体省份、城市及区域名称。注意事项:风险等级划分依据为当地疫情形势 、病例数及传播风险,由省级卫生健康部门动态调整并公布。
〖陆〗、查询具体地区风险等级在风险地区页面中,可通过两种方式查询:定位所在地区:系统自动识别当前定位 ,直接显示所在地区的风险等级(如低风险、中风险或高风险) 。手动选取地区:若需查询其他地区,可点击地区选取框,在列表中查找目标省份 、城市或区县 ,确认后查看对应风险等级。
全国中高风险地区名单一览表(截至2022年5月17日)
截至近来,国内共有2个高风险地区,76个中风险地区 ,主要分布在陕西省、河南省、浙江省等地,以下为详细信息(数据不包括港澳台地区):高风险地区:具体地区名单会随疫情形势动态调整,可通过权威渠道实时查询。
截至近来,全国中高风险地区名单如下:高风险地区9个 ,中风险地区167个 。
经市疾控中心评估,按照《北京市新冠肺炎疫情风险分级标准》,本市即日起将朝阳区潘家园街道松榆西里社区 、高碑店乡方家园社区 ,房山区窦店镇瓦窑头村由高风险地区降为中风险地区。
国内重点地区人员健康管理措施对有国内中高风险地区旅居史的来鄂返鄂人员,实施“10天集中隔离+4天居家健康监测”,直至离开当地满14天。中高风险地区解除后 ,隔离措施自动解除 。
截至2022年3月17日24时,江苏共有2个高风险地区和116个中风险地区,具体分布如下:高风险地区(2个)江苏省常州市(1个)钟楼区清云澜湾项目工地(常州市钟楼区五星街道龙江中路8-2高架桥下)。江苏省南京市(1个)江宁区东山街道湖西雅居东苑。
11月12日起文安县划分7个高风险区文安县属于什么风险地区
日新东街福顺小区15号楼1单元永定路荣美小区4单元吉福巷内博苑小区7号楼4单元民安路锦绣家园7号楼3单元文安县原划定的中风险区及以上区域外的其他区域调整为低风险区 ,实行“个人防护、避免聚集 ”等防范措施。
原则上将感染者居住地以及活动频繁且疫情传播风险较高的工作地和活动地等区域划定为高风险区,高风险区一般以单元、楼栋为单位划定,不得随意扩大;高风险区所在县(市 、区、旗)的其他地区划定为低风险区 。高风险区连续5天未发现新增感染者 ,降为低风险区。符合解封条件的高风险区要及时解封。
没有 。通过查询文安县疫情防控显示,截止至2022年11月28日,文安县新增3例本土确诊病例,属于中高风险地区 ,因此智慧新城清水湾暂时没有开工。文安县隶属河北省廊坊市,处于环渤海、环京津经济圈核心区域,东与天津静海县相接。
不是 。通过查询相关公开信息 ,疫情已经全面放开。

12月了廊坊市文安疫情银行什么时候应业
题主是否想询问“12月了廊坊市文安疫情银行什么时候营业”?预计2022年12月22日。根据廊坊市疫情防控报告显示可知,截至2022年12月8日,廊坊市地区无低 、中、高风险地区 ,处于常态化防控区,所以预计2022年12月22日营业 。呼吁人们出行前佩戴好口罩,保护好人身安全。
可以。河北省廊坊市文安县左各庄邮政银行役情其间可以存取钱 ,疫情期间邮政银行上班 。但是不同的地区的邮储银行上班时间安排不同,用户可以拨打官方客服电话95580热线进行人工查询。
廊坊快递要恢复正常营业,需要等到廊坊解封才行。近来 ,大厂、香河、固安 、文安、大城等5县已恢复县域内交通和正常生产生活;三河、永清结合当前疫情形势,精准确定封控区 、管控区,实施分区分级管理;对于重点封控的市城区(广阳区、安次区、廊坊开发区)和霸州市,继续严格执行全域封控政策。
固安县:0316-8015767 -24小时 。霸州市:0316-7212772 0316-7220603 -24小时。文安县:0316-8658200。1大城县:0316-5522925 0316-5585712 -24小时 。1廊坊开发区:0316-6070097-24小时。
发表评论