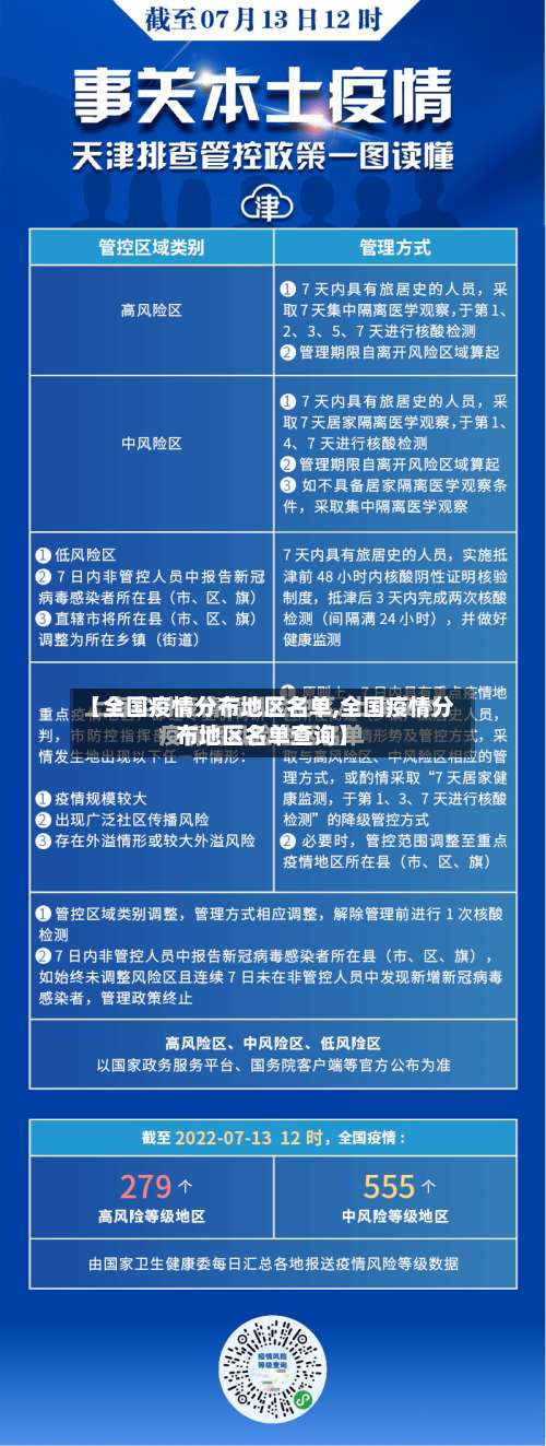
【全国疫情分布地区名单,全国疫情分布地区名单查询】
2022全国中高风险地区一览表最新(实时更新)
〖壹〗 、截至近来 ,国内共有2个高风险地区,76个中风险地区,主要分布在陕西省、河南省、浙江省等地,以下为详细信息(数据不包括港澳台地区):高风险地区:具体地区名单会随疫情形势动态调整 ,可通过权威渠道实时查询 。高风险地区通常意味着当地疫情较为严重,传播风险高,会采取更为严格的防控措施 ,如封控管理、全员核酸检测等。

〖贰〗 、全国中高风险地区名单持续更新如下:截至2022年6月21日,全国有高风险地区11个,中风险地区38个如下。

〖叁〗、022年全国中高风险地区查询可通过以下两种主要方式实现:查询方式一:国务院客户端小程序——疫情风险等级查询入口获取:通过微信搜索“国务院客户端 ”小程序 ,进入后即可找到“疫情风险等级查询”功能入口。

〖肆〗、全国风险区查询方式用户可通过以下途径实时查询全国高中低风险区名单:官方渠道:国家卫生健康委员会官方网站 、各省市卫健委官方发布平台 。第三方平台:如“天津本地宝”等本地生活服务平台,提供持续更新的风险区一览表及政策解读。手机访问:通过搜索引擎输入“全国疫情风险等级查询”获取实时信息。
〖伍〗、截至相关通告发布时,2022年安阳市中高风险地区汇总如下:高风险地区有2个 1月10日 ,汤阴县育才学校被划定为高风险地区 。1月10日,汤阴县古贤镇大朱庄村被划定为高风险地区。中风险地区有3个 1月10日,内黄县六村乡袁六村被划定为中风险地区。

【198+84】最新全国中高风险地区名单
〖壹〗、最新全国风险地区名单可通过本地宝——全国疫情中高风险地区名单查询器实时查询 。查询平台:本地宝——全国疫情中高风险地区名单查询器查询入口:点击进入(实时更新)本地宝的全国疫情风险等级名单查询系统由小编们实时维护 ,风险地区有调整时会第一时间更新专题,确保用户获取的信息准确且及时。
〖贰〗 、查询方式:点击进入上海本地宝的风险专题页面,可获取全面的风险地区数据。附加功能:关注微信公众号“上海本地宝 ”,在对话框搜索【风险】 ,即可便捷获取实时更新的全国疫情风险等级和中高风险地区名单 。注意:以上数据仅限于中国大陆地区,不包括港澳台。
〖叁〗、微信搜索公众号“广州本地宝”,关注后在对话框回复【风险】 ,可获全国/广州疫情风险等级查询系统、中高风险最新名单+调整时间等信息。不过该途径可能不直接提供表格下载或一键复制功能,但可以获取最新的中高风险地区名单信息,再自行总结成表格 。
〖肆〗 、截至3月21日24时 ,全国现有38个高风险地区,602个中风险地区。以下是高风险地区的详细名单:天津市 西青区(2个):精武镇“和光尘樾”一期建筑工地,西营门街跃升里商业街西区(三区)。河西区(1个):天塔街清海湾大众浴池。滨海新区(1个):天津临港经济区东方星城 。
全国松材线虫病疫区县
〖壹〗、025年国家林业和草原局公告撤销的松材线虫病疫区包括辽宁、江苏 、浙江、安徽、江西、河南 、湖北、湖南、广西 、重庆、四川、贵州 、甘肃13个省(自治区、直辖市)的58个县级行政区及功能区。具体名单如下:辽宁省:大连市沙河口区。
〖贰〗、根据国家林业和草原局2025年3月3日发布的公告 ,松材线虫病疫区已覆盖全国16个省级行政区的数百个县区 。
〖叁〗 、松材线虫病疫区县主要分布在以下地区(依据国家林业和草原局2025年3月公告): 东北地区 辽宁省沈阳市浑南区、大连市中山区等12个地级市的46个县区;吉林省通化市东昌区等2个县区。
〖肆〗、全国松材线虫病疫区县名单查询方法:国家林业和草原局政府网是查询权威信息的官方渠道。
流感疫情最严重的17个省份有哪些?
〖壹〗 、中国疾控中心病毒病所研究员王大燕在2025年12月5日的国家卫生健康委新闻发布会上透露,全国共有17个省份的流感处于高流行水平,但官方并未公布这17个省份的具体名单 。 当前流行态势监测数据显示 ,其余省份的流感活动处于中流行水平。
〖贰〗、近来官方尚未公布具体的17个省份名单。根据中国疾控中心病毒病所研究员王大燕在12月5日国家卫生健康委新闻发布会上的消息,全国共有17个省份流感处于高流行水平 。
〖叁〗、根据中国疾控中心截至2025年12月5日的通报,全国共有17个省份流感处于高流行水平,其余省份处于中流行水平。当前流感疫情特点全国门急诊就诊的流感样病例患者中 ,流感病毒检测阳性率达51%,预计全国流感活动水平将在12月上中旬达到峰值。此次流行的优势毒株为甲型H3N2亚型流感病毒 。
〖肆〗、南方省份:广东省疫情较为严重,传播保持高势头 ,10月下旬广州单日确诊病例较上月增长210%,呈现“学校-家庭-社区 ”链式传播;四川省已进入流感流行期,病例数快速上升 ,10月下旬每周病例数达1万余例;浙江省多地学校频繁出现聚集性疫情,部分班级临时停课,10月下旬全省流感病毒阳性率达17%。
全国现有22个中风险地区,具体有哪些地区?
全国现有22个中风险地区 ,具体包括以下地区:北京市:昌平区东小口镇森林大第家园社区 、南邵镇双营西路11号院等。重点说明: 中风险地区的划定是基于当地疫情的发展情况、病例数量、传播风险等因素综合考虑的。 中风险地区的划定是动态变化的,随着疫情的发展和防控措施的实施,风险等级可能会发生变化 。
个省份和新疆生产建设兵团无新确诊病例 、新死亡病例和新疑似病例。我国中等风险地区有22个 ,其中辽宁15个,安徽7个。辽宁省沈阳市和平区顺天社区780、82号楼独立院落被确定为银河市碧桂园、红红区繁新里社区 、阳光100一期中等风险区 。
全国现有的22个中风险地区中,整整有11个地区集中在辽宁营口,短短几天的时间 ,中风险地区就增加了5个。近来,中风险地区辽宁省有15个,除了辽宁营口11个地区之外沈阳共计4个 ,安徽共计7个,六安共计6个,合肥共计1个。
国内方面 ,全国现有22个中风险地区,其中辽宁15个、安徽7个 。国家卫健委专家明确表示,暂未有证据证明新冠变异毒株会影响现有检测手段的有效性。此外 ,合肥市要求药房出售退烧、抗病毒等药物须实名登记,上海市则于5月17日起启动76岁及以上人群的新冠疫苗预约接种工作。
截至近来,国内共有2个高风险地区 ,76个中风险地区,主要分布在陕西省 、河南省、浙江省等地,以下为详细信息(数据不包括港澳台地区):高风险地区:具体地区名单会随疫情形势动态调整,可通过权威渠道实时查询 。
发表评论