湖北疫情关联地区名单最新(湖北疫情关系图)

全国疫情中高风险地区名单最新

截至近来 ,国内共有2个高风险地区,76个中风险地区,主要分布在陕西省、河南省 、浙江省等地 ,以下为详细信息(数据不包括港澳台地区):高风险地区:具体地区名单会随疫情形势动态调整,可通过权威渠道实时查询。

湖北疫情关联地区名单最新(湖北疫情关系图)-第1张图片

使用“国务院客户端 ”APP进行查询,该应用会每天更新中高风险地区目录 。 通过全国疫情风险等级查询小程序进行查询。

近期国内多地出现新冠肺炎关联病例 ,各地疫情风险等级随时发生变化,以下是国内中高风险地区名单,将持续更新最新消息 ,详情请见下文。

中高风险地区分布截至2022年7月12日8时 ,全国共有高风险地区270个、中风险地区508个,主要分布在江西、海南 、河南、甘肃、广东 、内蒙古、山东、天津 、福建 、陕西、辽宁、安徽 、江苏、北京、上海等地 。黑龙江省七台河市未被列入中高风险地区名单。

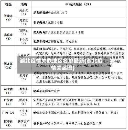
湖北省11月17日风险等级地区名单湖北风险区域划分名单

湖北省高低风险地区名单截至2022年11月17日9:00,湖北省有高低风险地区 ,在武汉和黄冈。

_阳西街道城建新村35号楼2单元 。康城街道冶金西区25号楼1单元。新集镇胡元村富兴六巷11-20号 、富兴七巷、富兴八巷。新集镇南庄村广平巷29号、和平巷41号 、平安巷39号 。皇庄镇葛中马坊村康保十巷1-3号 。

小时核酸检测证明和行程码等。通过查询湖北省武汉市和广西省北海市疫情风险等级显示:截止2022年11月17日湖北省武汉市有两处高风险地区,广西省北海市处于常态化防控区域,所以武汉驾车到广西北海需要准备48小时核酸检测证明和行程码等。

无症状感染者136:系外地来汉人员 ,11月15日乘私家车来汉,居住于东西湖区径河街金龙湾社区_悦御府10栋,在重点人群筛查中检出核酸阳性 。

陆路边境口岸地区:14日内有陆路边境口岸所在县(市、区、旗)旅居史人员 ,非必要不进京,确需进京的需提前向社区报备并配合管控。特殊场景说明 核酸证明时效性:以采样时间或检测报告出具时间为准,非到达北京时间。例如 ,若采样时间为11月15日10:00,则11月17日10:00前有效 。

行宫东街道天洋城18号楼3单元。1康城街道福成一期4号楼7单元。1康城街道首钢家属院2号楼2单元 。1新集镇小掠马村〖Fourteen〗 、巷8-13号。1新集镇大掠马村团结七巷19-33号。1黄土庄镇王里村朝阳一巷46-49号,前进巷443号 。1燕郊镇西柳河屯村1巷1-4号。

外省来湖北要隔离吗?

025年回湖北是否需要隔离 ,需根据出发地疫情风险等级及当地政策动态判断 ,若来自国内中高风险地区则需集中隔离,其他地区需查验核酸并落实健康监测。 具体如下:中高风险地区来鄂返鄂人员隔离要求:对有国内中高风险地区旅居史的来鄂返鄂人员,实施集中隔离医学观察至离开当地满14天 。

外省来湖北是否需要隔离 ,具体要看出发地疫情风险等级,以及是否在湖北疾控公布的国内重点地区名单内 。以下是详细解近14日有国内中高风险地区旅居史的来鄂返鄂人员:这类人员需要及时配合社区排查、信息登记,并查验48小时核酸检测阴性证明。接受14天集中隔离医学观察和14天居家隔离医学观察。

近7天内有高风险区旅居史人员 ,采取7天集中隔离医学观察措施 。近7天内有中风险区旅居史人员,采取7天居家医学观察措施。近7天内有低风险区旅居史人员,要求3天内完成2次核酸检测。

五一去武汉不需要隔离 。但具体情况如下:外省人员:如果是外省地区的人来武汉旅游 ,一般只需要绿码就可以正常通行。但旅游结束后,再次回到出发地时,可能会因为去过重点地区而被要求隔离 ,具体情况要看各个地方的政策规定。湖北省内人员:如果是湖北省内的人去武汉游玩,一般也只需要绿码就可以通行 。

发表评论